CONTACT
ACCESS
JAPANESE
MENU
MENU
About JNU
Academics
Prospective Students
Campus Life
Junior College /Technical School
RETURN
RETURN
Access
Contact
Japanese
About JNU
About JNU
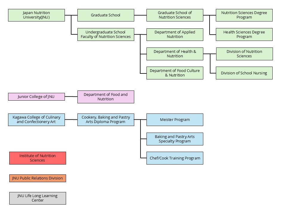
Organization and Structure
Organization and Structure
Mission and Value
Mission and Value
History
History
Meet with President
Meet with President
Disclosure
Disclosure
Video and Brochure
Video and Brochure
HOME
Japan Nutrition University
About JNU
Organization and Structure